高壓系統配電方式
發布日期:2015-12-22
掃一掃
來源:
瀏覽次數:176

根據對供電可靠性的要求、變壓器的容量及分布、地理環境等情況,高壓配電系統宜采用放射式,也可采用樹干式、環式及其組合方式。



1、放射式。供電可靠性高,故障發生后影響范圍較小,切換操作方便,保護簡單,便于自動化,但配電線路和高壓開關柜數量多而造價較高。
2、樹干式。配電線路和高壓開關柜數量少且投資少,但故障影響范圍較大,供電可靠性較差。
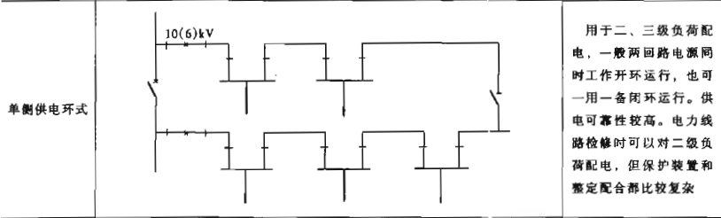
3、環式。有閉路環式和開路環式兩種,為簡化保護,一般采用開路環式,其供電可靠性高,運行比較靈活,但切換操作較繁。
安徽得潤電氣技術有限公司是一家專注電氣工程咨詢、設計、制造、安裝調試一站式服務的高新技術企業。對高壓系統配電方式了解深刻,生產的多種電壓等級的高壓開關柜、無功補償裝置適合多種場合。











